找回密码
 立即注册
搜索
热搜: 活动 交友 discuz
查看: 86|回复: 0

倍轻松创始人遭立案,此前占用公司5200万资金!

[复制链接]

7663

主题

0

回帖

2万

积分

管理员

积分
23379
发表于 2026-2-8 11:15:54 | 显示全部楼层 |阅读模式
最近,倍轻松(688793.SH)不轻松。

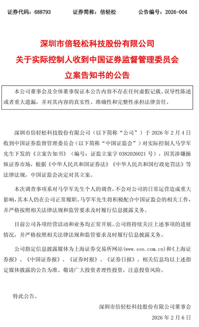
2月6日,倍轻松披露公告称,2月4日收到中国证监会对实控人马学军下发的《立案告知书》,因其涉嫌操纵证券市场,根据相关法律法规,中国证监会决定对其立案。

倍轻松强调,此次调查事项系马学军个人调查,不会对公司日常运营造成重大影响,其本人仍在公司正常履职。

盘古智库高级研究员江瀚认为,实控人涉嫌操纵证券市场被立案,将严重损害公司声誉,引发投资者信心动摇,可能导致股价剧烈波动甚至持续下跌。监管机构可能对公司治理结构展开延伸调查,若发现内控缺陷或信息披露违规,将进一步触发合规风险。企业融资能力可能受限,银行授信、再融资或发债等资本运作将因“关键人风险”而受阻,尤其在当前信用环境趋紧背景下更为敏感。

截至2月6日收盘,倍轻松报收于22.71元/股,跌幅1.13%,总市值19.52亿元。



01

倍轻松会受实控人连累吗?

马学军不是第一次被证监会立案。2025年12月26日,倍轻松披露,公司及马学军均收到证监会下发的《立案告知书》,原因是马涉嫌信披违法违规。警铃大作,倍轻松强调,公司各项经营活动和业务均正常开展。这份“轻松”,与此次马学军再次马失前蹄栽跟头所展示的澄清,如出一辙。

仅时隔41天,倍轻松两次被证监会立案,真能这么淡定?

中国企业资本联盟副理事长、中国区首席经济学家柏文喜认为,首先,关于该事件是否与公司无关,马作为公司实控人,其行为可能与公司存在关联,如,通过操纵证券市场影响公司股价,或通过信息披露误导投资者。因此,不能完全撇清与公司的关系。



图源:倍轻松公告

尤其是信披违法违规引发的立案,近在一个月前。倍轻松所说“正常履职”在柏文喜看来,称马学军仍正常履职,可能意味着公司希望稳定市场情绪,避免因实控人离职导致公司运营混乱。但市场会担心其“正常履职”将影响公司的决策独立性,如,实控人可能继续干预公司事务,阻碍公司治理改善。

41天前,倍轻松与马学军曾一同被立案,此次马学军“单独”被二次立案,在江瀚看来,马作为实控人,其行为虽名义上属“个人”,但其身份与公司高度绑定,市场难以割裂看待,公告撇清易被视作危机公关话术。倍轻松所说的“正常履职”,仅指未被采取强制措施,可继续参与经营决策,但其权威性与决策公信力已受损。若实控人操纵行为涉及利用公司资源或信息,则公司难辞其咎,监管后续或追溯公司内控责任。

柏文喜认为,作为上市公司一把手,马学军的行为存在明显的藐视规则情形,首先是违反信息披露规定,未及时披露资金占用情况,导致公司信息披露违规;其次是侵犯公司及股东利益,占用公司资金导致公司资金紧张,影响了公司的正常运营和发展,损害了股东的利益。

A股市场操纵证券市场的违规现象为何屡禁不止?据江瀚分析,首先,实控人常借信息优势或资金优势拉抬股价,配合减持套现、质押融资或维持市值以满足对赌协议等私人利益诉求;其次,A股散户占比较高、交易情绪化特征明显,为操纵行为提供土壤;再者,从监管角度看,应强化穿透式监管、完善异常交易预警机制,并加大对“首恶”个人的刑事追责力度;其危害不仅扭曲价格信号,更破坏市场公平,侵蚀中小投资者权益。



图源:罐头图库

实控人作为企业一把手,涉嫌操纵证券市场的动机主要有哪些?据柏文喜分析,首先,受个人利益驱动,操纵证券市场可以帮助实控人通过内幕交易、虚假陈述等手段获取非法利益,如,通过操纵股价提高个人持股价值,或通过信息披露误导投资者以获取融资便利;其次,掩盖公司问题,倍轻松近年来业绩持续下滑,实控人可能通过操纵证券市场转移市场注意力,掩盖公司的经营困境和内控问题。

倍轻松目前业绩压力不小,1月28日,倍轻松披露2025年业绩预告显示,预计2025年归母净利润为-1.05亿元到-8400万元。2025年三季报显示,前三季营收5.52亿元,同比减少34.07%;归母净利润亏损6562.8万元,同比减少600.98%。

针对下一步如何改善业绩,以及实控人再度被立案后可能对公司产生的潜在影响,截至2月7日发稿,多次尝试联系倍轻松均未得到回应。

江瀚指出,倍轻松产品同质化严重,按摩椅/眼部按摩仪赛道竞争白热化,小米、SKG等品牌挤压其高端定位。此外,倍轻松战略摇摆不定,从硬件向“健康服务”转型缺乏清晰路径,研发投入产出效率低,导致营收增长乏力与费用高企并存。



图源:罐头图库

02

代言人不作妖,

但创始人捅娄子?

此前倍轻松曾聘请过易烊千玺、肖战担任代言人,去年亦聘请体育界名人代言。据“全景网”报道,2025年10月31日,倍轻松官宣乒乓球世界冠军孙颖莎担任全球品牌代言人。此次代言,是公司塑造专业、可靠品牌内核的战略性举措。

倍轻松从事智能便携按摩器的设计以及研产销,在供应链端,主要采用“以产定采”和“以销定采”相结合的模式进行采购,“计划生产”和“订单生产”相结合的模式进行生产。销售端,倍轻松采用线上线下两种模式。2025年还推出了“轻松一刻”,截至2025年上半年,倍轻松在全国建成6家“轻松一刻”门店,包括深圳、广州、西安等地。

倍轻松表示,2025年下半年,还会加速门店拓展,重点增加广州、深圳地区门店密集度。并强调,未来还会根据情况增设更多门店。截至2025年上半年,倍轻松在全球范围内线下渠道共布局125家直营门店,77家全球加盟店以及超500个销售网点。

尤其针对“轻松一刻”,倍轻松给予格外重视。2025年8月,倍轻松对外表示,2025年年底预计开40家以上“轻松一刻”门店,2026年将拓展更多城市。2026年拟新增200-300家门店,加速规模化布局。倍轻松笃信,随着门店加速拓展,“轻松一刻”有望与线上营销联动助力业绩回升。并透露,上半年“轻松一刻”大部分单店已实现盈利。

倍轻松的确亟待需要锻造盈利利器。从目前整体经营业绩上看,倍轻松上市仅四年零六个月,表现不尽如人意。提及2025年上半年业绩下滑的原因,倍轻松方面表示,主要是因为公司线上渠道承压,“抖音那边下降的比较多”,包括天猫、京东都有所下滑,此外,也包括外部及产品(销售)压力、宏观经济状况、消费观念的转变等因素。

倍轻松方面还称,“我们的线上投入也有调整”,主要是为了提升公司的营运能力,因此减少了一些无效渠道的投放,以此提升整体经营效率。当渠道投入放缓,“导致我们线上获客的能力还有流量都有下滑,影响到我们的收入端”。

倍轻松2025年半年报指出,在直销渠道,公司线上平台的推广费和线下门店的租赁费、销售人员的薪酬支出较大,销售费用率随之较高。公司自2024年度开始调整销售战略,减少了投入产出效率低下的渠道投入。但由于报告期内总营收下降,导致公司销售费用率较上年同期有所上升。

研究一下倍轻松的“大后方”,粮草、弹药比较紧凑。2025年上半年,倍轻松销售费用、财务费用分别较上年减少27.15%、156.88%。研发费亦同比减少12.43%。2025年2月,倍轻松副总经理、核心技术骨干储清华因“个人原因”辞职。

雪上加霜的是,近年来,令倍轻松在资本市场形象大为受损的一个导火索——由马学军亲手点燃。



图源:罐头图库

创始人资金占用!一石激起千层浪。2024年年报显示,马学军通过深圳市星佳顺贸易有限公司(简称“星佳顺”)形成资金占用。2024年12月中旬,倍轻松累计净额转出5200万元至星顺佳,形成关联方资金占用。

2023-2024年度,马学军通过员工向公司借款,形成资金占用。2023年马学军通过员工借款577.69万元,2023年已全部归还本金。2024年马学军通过员工借款683.29万元,2024年度已归还360万元,剩余本金323.29万元。

2025年7月,倍轻松制定的防范控股股东、实控人及关联方占用公司资金专项制度显示,公司董事、高级管理人员擅自批准发生的控股股东、实控人或关联方资金占用,均视为严重违规行为,董事会将追究有关人员责任,严肃处理。

03

实控人违法违规几时休

针对实控人资金占用一事,倍轻松对外表示,主要源于管理层对相关法规制度了解不足,执行尚存在缺陷与不足。公司将加强员工借款管理;完善预付账款管理;加强培训学习,提高合规意识。

对于实控人资金占用这件敏感事件,倍轻松方面表示,相关信息已做了披露,现在已全部完成了整改。

据香颂资本执行董事沈萌分析,实控人占用资金属于违法违规行为,特别是在经济下行或大股东自身决策失误的背景下。据他观察,类似事件在A股出现的概率很大,而实控人占用资金事件的发生说明“企业内控制度存在缺陷”。

不过倍轻松老板也做过增持。2023年10月26日,马学军拟合计增持金额不低于1000万元且不超过2000万元。截至目前,公开信息显示,马学军已累计增持股份18.5812万股,占公司总股本的0.22%,合计增持金额696.8万元(不含交易费用)。公告同时表示,马学军将会继续增持。



图源:罐头图库

另据倍轻松2025年6月披露,2025年4月,公司通过集中竞价交易方式回购公司已发行的部分普通股股票,回购股份资金总额不低于4000万元,不超过8000万元,回购股份价格不超过49.81元/股。回购资金来源为自有资金和股票回购专项贷款资金,回购目的主要为维护公司价值及股东权益并用于出售。

据沈萌分析,倍轻松需要积极寻求消费者新偏好,否则在市场竞争中容易被取代。因为智能按摩器的市场需求缺少刚性,属于一个营销概念,当经济下行,对这种有限的需求冲击性会很大,此外产品也缺少差异性优势。

2025年上半年,倍轻松研发人员有113位,同比减少9位。研发人员平均薪酬为16.28万元,高于上年同期的14.83万元。研发投入总额占营收比例7.02%,同比增加1.91%。

和手机一个道理,按摩器对更新迭代的速度要求同样比较高。倍轻松方面表示,研发投入占比是上升的,而且有些研发的投入与销售情况相关联,比如要推新品,就会随着销售需求进行一些研发。尽管数据显示上升,但倍轻松方面坦言“1.91%”这个比例“确实是很小”。

你怎么看待上市公司实控人违规行为?欢迎到评论区聊一聊。
您需要登录后才可以回帖 登录 | 立即注册

本版积分规则

Archiver|手机版|小黑屋|花享网 ( 琼ICP备2024046163号-1 )

GMT+8, 2026-4-18 15:20 , Processed in 0.124884 second(s), 21 queries .

Powered by Discuz! X3.5

© 2001-2025 Discuz! Team.

快速回复 返回顶部 返回列表