找回密码
 立即注册
搜索
热搜: 活动 交友 discuz
查看: 108|回复: 0

列九大理由,与儿子断绝关系!双星创始人发声:不能让“美国身份的人”接班

[复制链接]

7663

主题

0

回帖

2万

积分

管理员

积分
23379
发表于 2026-1-5 07:02:55 | 显示全部楼层 |阅读模式
据天眼查信息,青岛双星名人集团股份有限公司成立于2002年,位于山东省青岛市,青岛星迈达工贸有限公司为控股股东,法定代表人、董事长兼总经理为汪海,持股比例21.88%,汪军持股比例6.53%,徐英为受益所有人。

2025年5月,矛盾首次公开化。汪海发布公开信,指控其子汪军、儿媳徐英及孙子汪子栋企图抢夺公章,“威逼交出管理权”,质疑未经其同意的公司搬迁、人事任命等行为。彼时,每经记者拨通了汪海儿媳徐英的电话,对于网络流传公开信是否为汪海所发,徐英说:“我们也不知道是不是总裁发的,我们也找不到他,他现在也不在家,也不在公司。”

随后在2025年12月2日,儿媳徐英以“双星名人董事长”及控股股东青岛星迈达的名义发布《严正声明》称,当年5月20日,双星名人董事会决议免去汪海董事长及法定代表人职务,选举徐英接任,并称汪海签署文件及原公章失效。

徐英在声明中指控,汪海被免职后一直霸占营业执照,拒不配合变更登记,甚至“私自刻制”了新的公章、法人章和财务专用章。徐英列出了这三枚“私章”的具体编号,强硬表态:汪海用这些印章签的任何文件、做的任何资产处分,公司概不承认。



仅过6天,汪海发起反击。12月8日,汪海也在报纸上刊登声明,驳斥徐英的说法“完全违背事实”,称该董事会召集程序违法,决议无效,原公章由其妥善保管,并向法院提起撤销之诉,案件目前仍在审理中。



此前,双方的争执焦点还在法律程序上,但1月3日的断绝关系声明,让矛盾完全脱离了商业范畴。

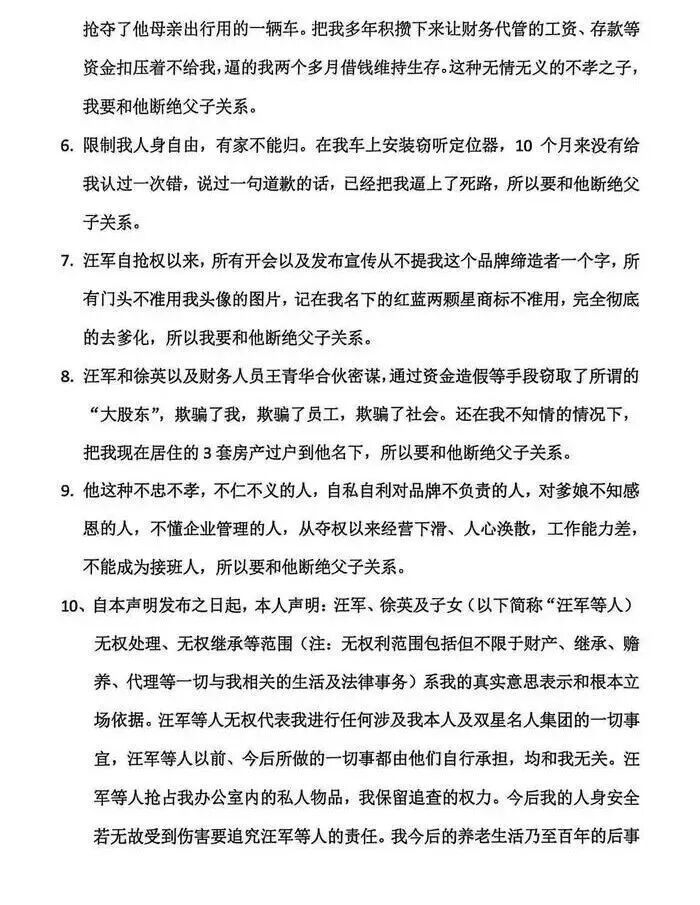
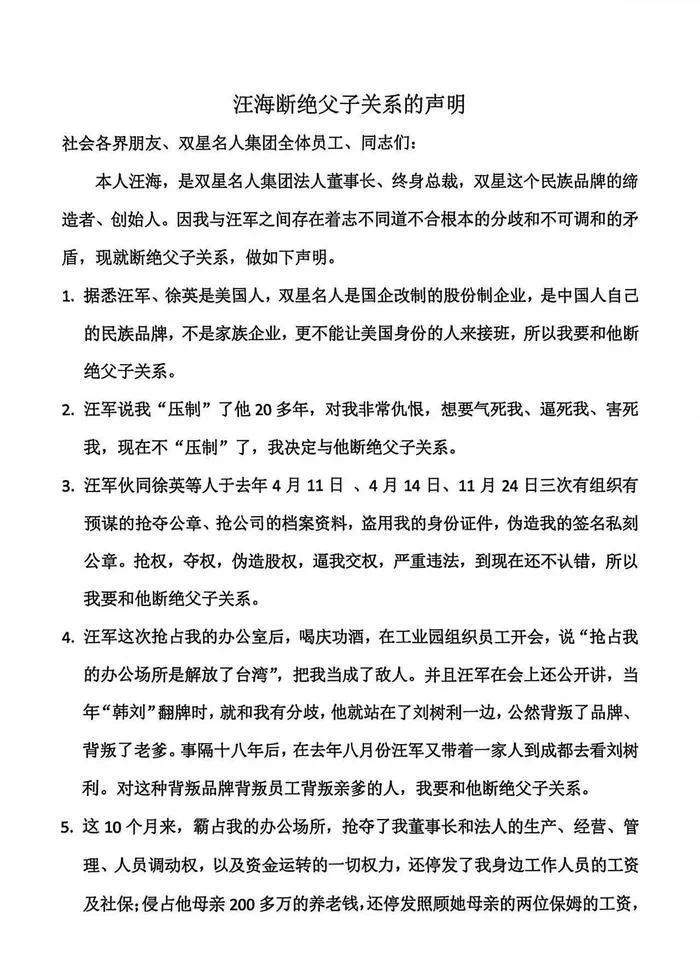
汪海在声明中列举了9条理由,其中“接班人国籍”被置于首位。

汪海称,汪军与徐英均为美国身份,强调双星名人是国企改制后的股份制企业,属于中国人的民族品牌,绝不能由外籍人士接班。他还痛斥对方搞“去创始人化”,不仅禁止宣传提及自己、拆除头像标识,还停用其名下核心商标,甚至在经济上封锁自己。

汪海在声明最后表示:彻底打破“血缘接班”的传统。他宣布将成立“双星名人品牌接班委员会”,推行“能人接班”和“职业经理人接班”。







据双星名人集团官网,拥有近百年发展历史的双星名人集团始于1921年,是我国最早的民族制鞋工业。其前身是国营青岛第九橡胶厂,原本隶属于青岛市重点国企——青岛双星集团。

随着双星轮胎、双星机械行业做大做强,双星鞋服改制,国有资本退出,汪海总裁退休,双星名人集团成立。

值得一提的是,此前,上市公司青岛双星投关部门曾回复媒体称,两家公司已于2008年剥离,目前青岛双星主营轮胎业务,与双星名人没有关系。



1980年代、1990年代初,“双星”成为国内家喻户晓的品牌,鞋类年销量突破3000万双,连续15年稳居全国第一。不过,近年来公司增长放缓,市场份额受到新兴品牌挤压,双星名人也尝试了借助电商、直播、IP联名等手段重塑品牌,但影响力远不如前。

双星名人集团官网信息还显示,双星名人集团产业涉及制鞋、服装、房地产、印刷包装、物流等多个行业。双星名人集团销售网络遍布全国各地,拥有30多个销售公司,5000多家连锁店,同时产品远销美国、欧洲等100多个国家和地区。双星品牌价值492亿元,汪海总裁荣获国家级管理专家、世界风云人物等近百个荣誉称号,汪海总裁企业家自身价值321亿元。
您需要登录后才可以回帖 登录 | 立即注册

本版积分规则

Archiver|手机版|小黑屋|花享网 ( 琼ICP备2024046163号-1 )

GMT+8, 2026-4-23 18:36 , Processed in 0.097525 second(s), 22 queries .

Powered by Discuz! X3.5

© 2001-2025 Discuz! Team.

快速回复 返回顶部 返回列表