找回密码
 立即注册
搜索
热搜: 活动 交友 discuz
查看: 183|回复: 0

《细胞》子刊:成功逆转阿尔茨海默病,恢复正常认知功能,而不是减缓

[复制链接]

7663

主题

0

回帖

2万

积分

管理员

积分
23379
发表于 2025-12-24 19:01:01 | 显示全部楼层 |阅读模式
一个多世纪以来,阿尔茨海默病(AD)一直被医学界视为一种单向车票,一旦发病,病情便不可逆转地恶化。目前的治疗手段大多只能缓解症状或清除淀粉样蛋白,但对已经受损的认知功能收效甚微。

然而最近,发表在《Cell Reports Medicine》上的一项突破性研究 “Pharmacologic reversal of advanced Alzheimer’s disease in mice and identification of potential therapeutic nodes in human brain”,向这一教条发起了挑战。



来自凯斯西储大学的研究团队发现,通过药物恢复大脑的能量代谢平衡(NAD+稳态),竟然可以让患有晚期AD的小鼠“起死回生”,不仅病理特征消失,认知功能也完全恢复。

这一发现不仅证明了AD的病程并非不可逆,更为人类AD的治疗指出了全新的靶点。

1. 核心危机:大脑的“电池”耗尽了

研究人员首先提出了一个核心观点:大脑的韧性是抵抗疾病的关键,而这种韧性的核心在于 NAD+(烟酰胺腺嘌呤二核苷酸) 的稳态。NAD+ 就像是细胞的电池,对能量代谢、DNA修复和抗氧化至关重要。

研究团队在AD小鼠模型(5xFAD)中发现,随着疾病的进展,大脑中的 NAD+ 水平显著下降。

这表明,AD的严重程度与大脑 NAD+ 稳态的崩坏直接相关。



图1A显示了AD小鼠脑内NAD+/NADH比率随年龄增长而下降,而药物P7C3-A20能恢复这一水平。图1C-E展示了接受治疗后,晚期AD小鼠在记忆力、学习能力和运动协调性上的全面恢复。

2. 神奇分子 P7C3-A20:逆转晚期病程

为了验证恢复 NAD+ 能否逆转疾病,研究人员使用了一种名为 P7C3-A20 的神经保护化合物。这种药物能通过激活补救合成途径,恢复大脑的 NAD+ 水平,且不会产生过量毒性。

实验设计极其大胆:研究人员等到小鼠 12个月大(相当于人类晚期AD,已出现严重病理和认知障碍) 时才开始给药。

结果令人震惊:

这证明,即使在疾病晚期,只要恢复了大脑的能量代谢韧性,认知功能是有可能被“唤醒”的。

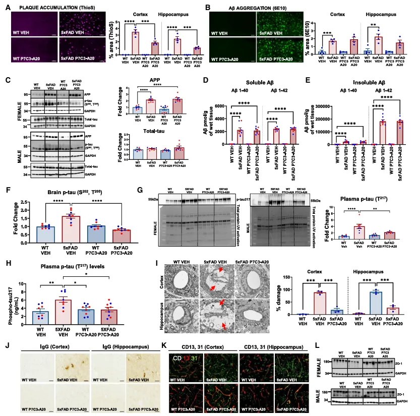
3. 扫清大脑“垃圾”与修复屏障

除了认知功能的恢复,P7C3-A20 在微观层面上也对大脑进行了大扫除和修缮。



图注:展示了药物治疗显著减少了大脑皮层和海马体中的淀粉样斑块(A图)和Tau蛋白病理(F图),同时修复了血脑屏障的渗漏(J图)。

4. 熄灭炎症之火,保护神经元

AD的大脑内部就像经历了一场战火:氧化应激横行,DNA受损,神经炎症爆发,神经元大量死亡。

研究显示,恢复 NAD+ 稳态后:



图注:直观地展示了治疗后DNA损伤信号(TUNEL,A图)的减少,以及神经炎症标记物(GFAP和Iba1,B/C图)的显著降低。

5. 机制揭秘:从小鼠到人类

为什么恢复 NAD+ 如此有效?研究人员在人类脑血管内皮细胞(HBMVECs)中发现,P7C3-A20 可以保护线粒体功能,防止氧化应激导致的细胞“停电”。

重要的是,这项研究连接了小鼠模型与人类患者的数据。研究人员发现:

人类AD患者的大脑同样存在严重的 NAD+ 代谢失调,且程度与病情严重性正相关。

NDAN人群(有病理但无痴呆):有一类特殊人群,他们脑中有大量斑块,但生前没有痴呆症状。研究发现,这些人的大脑 NAD+ 合成酶表达水平并未下降。这暗示了 NAD+ 是维持大脑韧性、抵抗病理毒性的关键。



图注:揭示了人类AD大脑中NAD+稳态的破坏与Tau蛋白病理、炎症等严重程度的相关性。

6. 寻找人类治疗的新靶点

为了将小鼠的发现转化为人类的治疗方案,研究团队进行了跨物种的多组学分析。他们对比了小鼠和人类AD大脑的蛋白质组学数据,找到了 46个关键蛋白。

这些蛋白在人类AD和患病小鼠中都表达异常,而在被治愈的小鼠中恢复了正常。它们涉及蛋白质稳态、线粒体功能、突触结构等关键生理过程。这46个蛋白,极有可能成为未来开发人类AD逆转疗法的“藏宝图”。



图注:通过多组学分析,展示了在药物治疗后,小鼠大脑中哪些蛋白表达模式发生了逆转,并与人类AD数据进行了重叠筛选,找出了潜在的治疗靶点。

结语

这项研究具有里程碑式的意义。它告诉我们,阿尔茨海默病造成的认知损伤并非绝对不可逆。通过 P7C3-A20 这样的小分子药物恢复大脑的 NAD+ 稳态,不仅能预防疾病,甚至能在疾病晚期实现逆转。

这为未来的AD治疗指明了新方向:不再仅仅盯着淀粉样蛋白,而是致力于恢复大脑自身的代谢韧性。
您需要登录后才可以回帖 登录 | 立即注册

本版积分规则

Archiver|手机版|小黑屋|花享网 ( 琼ICP备2024046163号-1 )

GMT+8, 2026-4-24 04:14 , Processed in 0.193325 second(s), 22 queries .

Powered by Discuz! X3.5

© 2001-2025 Discuz! Team.

快速回复 返回顶部 返回列表