找回密码
 立即注册
搜索
热搜: 活动 交友 discuz
查看: 142|回复: 0

刑,还是太轻

[复制链接]

7663

主题

0

回帖

2万

积分

管理员

积分
23379
发表于 2025-12-4 17:04:25 | 显示全部楼层 |阅读模式
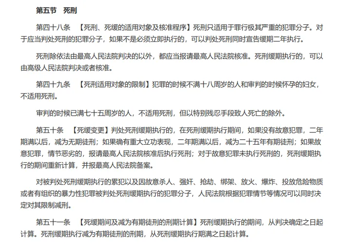
冷知识,死刑最终可能只有17或22年有期徒刑。

故意杀人、绑架、强奸、抢劫、制造贩卖毒品等都有可能被判处死刑。但根据中国近年的立法调整,已经有多项罪名被正式废除死刑。这是因为“慎用死刑、减少死刑”是我们党的一贯主张。当然,死刑的废止或保留是根据社会发展和犯罪形势审慎决定的。例如,虽然取消了走私武器、弹药罪的死刑,但对于非法制造、买卖、运输、储存枪支、弹药、爆炸物等危害性极大的犯罪,仍然保留了死刑适用可能。

但即使下了死刑的判决,也不代表真的只有死路一条了。死刑在我国《刑法》里分为死刑立即执行和死刑缓期执行。对于更严重的罪犯,还会设置一个死缓限制减刑。



如果罪犯罪大恶极,被判处死刑并决定立即执行,但在行刑之前发现怀孕了,也只能降为无期徒刑。

那如果法官认为罪犯还罪不至死,就会定为’死刑缓期两年执行’,这两年内如果罪犯安安分分接受改造,两年期满后会降为无期徒刑;如果不仅积极改造,还在缓期内有重大立功表现,两年期满后就会降为二十五年有期徒刑。但如果表现不好,甚至在改造期间又故意犯罪,就会上报人民法院,法院对罪犯的犯罪情节进行判定,情节不恶劣的就重新开始两年的缓期考验期,恶劣的则执行死刑。

那死缓限制减刑是什么呢?是两年缓刑期满后执行死刑,不允许减轻刑罚吗?



并不是,这个介于死缓和死刑之间的惩罚程度,是《刑法修正案(八)》颁布的。因为在那之前,我国死缓的实际执行最长年限只有24年。这归功于“减刑”。

在《刑法修正案(八)》颁布前,被判处死刑缓期执行的普通罪犯,两年缓期期满后,就可以申请减刑,达到减刑标准的,第一次减刑就会被减为二十年有期徒刑,再加上后续还可以连续减刑,实际服刑日期就会远低于受害者的心理预期。

所以现在的刑法规定:死刑缓期执行的罪犯,降为无期徒刑后,实际执行不得少于13年。同时司法解释认为,毕竟是死缓减为的无期徒刑,为了有所区别,实际至少得服刑15年,再加上缓期的2年,最少要在监狱待17年。对于有重大立功的,两年期满后减为二十五年的,司法解释认为最少也应服刑15年,加上2年缓期,还是17年。

对于已经判过死刑缓期执行的累犯,会被判为死缓限制减刑。除了累犯,对故意杀人、强奸、抢劫、绑架、放火、爆炸、投放危险物质 或者有组织的暴力性犯罪,也可能被判处死缓限制减刑。

但并不是两年缓行期满后执行死刑,不允许减轻刑罚,而是对减刑的程度做了更严肃的限制,最低执行年限更长。

死缓同时限制减刑的罪犯,降为无期徒刑后,实际执行不得少于25年,加上2年的缓期,也就是27年。对有重大立功的,两年缓期后减为25年的,最低执行年限不得小于22年,加上2年的缓期,也就是22年。

对于贪污贿赂的罪犯,可以决定对其死缓,同时终身监禁,不得减刑和假释。

那么是什么决定了法官判断,这个罪犯是“可杀”还是“可不杀”呢?

比如说获得了家属谅解、进行了积极赔偿、认罪态度和平时表现很好······都是具有法定的从轻减轻情节或者明显的酌定情节。

但也有例外,比如“李飞故意杀人案”:行为人因民间纠纷,采用残忍手段,故意剥夺他人生命,致一人死亡、一人轻伤。虽认罪态度良好,可以判处死刑缓期执行,但因其犯罪情节恶劣、又系累犯,判处死缓不足以罚当其罪,故对其判处死缓时应限制减刑。



总而言之,死刑判决是所有量刑情节综合博弈后的结果,它不仅是简单的刑罚裁量,更是法律、社会、人性多重价值的精密平衡。如不服一审判决,可在接到判决书的第二日起十日内,通过原审人民法院或直接向上一级人民法院提出上诉。书面提出上诉的,应当提交上诉状,并按对方当事人的人数提交副本。判决在上诉期满后生效。如果对已经生效的判决不服,可以依法提出申诉。

这里是球村冷知识,感谢三连,我们下期再见。

部分资料:

http://cyfy.stcourts.gov.cn/article/detail/2024/03/id/7851364.shtml

http://jxxf.gov.cn/xfxxxgk/c101085/202507/9cf02e11d40941f2a4abda2ed1e57da1.shtml

https://bbs.songma.com/11822.html

http://jxxf.gov.cn/xfxxxgk/c101085/202507/9cf02e11d40941f2a4abda2ed1e57da1.shtml

https://liangxing.swupl.edu.cn/lxqy/lxll/305907.htm

https://www.spp.gov.cn/llyj/201401/t20140128_67126.shtml

https://www.xinhuanet.com/politics/2016-11/16/c_1119919809.htm

https://faolex.fao.org/docs/pdf/chn197566.pdf

http://www.drxsfd.com/xf/houtai/xx_anli_sj.asp?bh=3579
您需要登录后才可以回帖 登录 | 立即注册

本版积分规则

Archiver|手机版|小黑屋|花享网 ( 琼ICP备2024046163号-1 )

GMT+8, 2026-4-24 15:19 , Processed in 0.087714 second(s), 22 queries .

Powered by Discuz! X3.5

© 2001-2025 Discuz! Team.

快速回复 返回顶部 返回列表